當前位置:產品中心 > 液體流量計 > 液體流量計
| 型 號: | DMF |
| 品 牌: | 多欽儀表 |
| 所屬分類: | 液體流量計 |
| 所 在 地: | 上海 |
| 更新日期: | 2017.05.23 12:07:05 |
DN0.5-3000.測量液體流量計有電磁流量計、渦街流量計、渦輪流量計、超聲波流量計、機械式流量計等多種,根據實際工況、參數來選型。
??測量液體流量計有電磁流量計、渦街流量計、渦輪流量計、超聲波流量計、機械式流量計等多種,根據實際工況、參數來選型。
??選型需要提供技術參數:流體名稱、流體粘度、管道材質和口徑、最高最低工作壓力、介質溫度、流量范圍以及現場工況要求等。
??流量計價格隨選型規格、口徑、配置變化影響,不是一口價產品,需要根據您的工況選型報價.
?
??液體流量計~ 電磁流量計
★?使用要求:? ?被測液體必須具有導電性;
? ? ? ? ? ? ? ? ? ? ? ? ? ? ? ?? ?液體必須充滿管道;?
? ? ? ? ? ? ? ? ? ? ? ? ? ? ? ?? ?液體成分必須均勻;
? ? ? ? ? ? ? ? ? ? ? ? ? ? ? ?? ?如果液體導磁,流量計磁場將改變,必須對流量計進行修正。
★?使用液體:?? ?生活用水、工業用水、原水井水、城市污水、工業廢水等;
? ? ? ? ? ? ? ? ? ? ? ? ? ? ? ? ? ?各種強酸、強堿等腐蝕性液體;?
? ? ? ? ? ? ? ? ? ? ? ? ? ? ? ? ? ?泥漿、礦漿、紙漿等液固兩相懸浮液體的流量。
★?優勢特性:???? 允許介質有雜質、顆粒;
? ? ? ? ? ? ? ? ? ? ? ? ? ? ? ? ? ? ?高精度、 ?法蘭、卡箍、螺紋等多種連接方式;安裝簡單。
?選型樣本下載:??http://m.xzlywl.com/xiazai/detail/63
?
使用說明書下載:?http://m.xzlywl.com/xiazai/detail/136
?



.jpg)

?
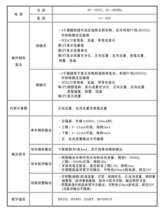
?整機和傳感器技術數據

?轉換器技術數據:

?量程范圍對照表

流量流速范圍對照表:



?
??液體流量計~??外夾式超聲波流量計
★ 耐壓等級: 不受管道內介質壓力影響,適合所有工作壓力下介質流量測量
★ 使用介質:管道內所有均勻液體介質
★ 使用要求:介質流體滿管、均勻的流過管道,無雜質,DN25-800,僅限于液體
★ 優勢:外夾式(外敷式)安裝,不用破壞管道,保證管道的完整性,精度1.0,顯示瞬時流量和累計流量,輸出485、4-20mA 信號,PVC管、鋼管允許有襯里等都可滿足測量需要,特別適合高壓管道。


?固定式超聲波流量計適用于各種尺寸管道流量計量,流速測量范圍為0.01~±32m/s,測量介質為水、海水、污水、酒精等單一穩定的液體,測量材質為鋼、不銹鋼、鑄鐵、PVC、玻璃鋼等均勻質密的管道。
★?測量精度:1%;
★?工作電源:隔離DC8-36V或AC85-264V;
★?功 ? ?耗:工作電流50mA(不連接鍵盤和蜂鳴器不響的條件下);
★?可選輸出:1路標磚隔離RS485輸出;?1路隔離4-20mA或0-20mA輸出(有源、無源可選);可選HART協議;雙路隔離OCT輸出(OCT1脈沖寬度6-1000ms之間可編程,默認200ms);1路雙向串行外設通用接口,可以直接通過串聯的形式連接多個諸如4-20mA模擬輸出板、頻率信號輸出板、熱敏打印機、數據記錄儀等外部設備;
★?可選輸入:三路4-20mA模擬輸入回路;
★?顯 ? ?示:2×10漢字背光顯示器(中英文雙語可選擇);
★?操 ? ?作:16按鍵或4按鍵窗口化操作;
★?其它功能:自動記憶前512天,前128個月,前10年正負凈累積流量自動記憶前30次上、斷電時間和流量并可實現自動或手動補加,并可以通過MODBUS協議讀出;
★?流量傳感器:外敷式、插入式和管段式;
|
項目 |
性能、參數 |
||||
|
測量主機(一次表) |
準確度 |
1.0% |
|||
|
重復性 |
0.2% |
||||
|
最大流速 |
64m/s |
||||
|
測量周期 |
200mS(每秒5次,每個周期采集128組數據) |
||||
|
測量原理 |
超聲波時差原理,4字節IEEE754浮點運算 |
||||
|
顯示接口 |
可連接2×10背光型漢字或者2×20字符型液晶顯示器 |
||||
|
操作 |
外接16鍵輕觸鍵盤以及PC計算機設參軟件 |
||||
|
輸入 |
3路4~20mA輸入可選,準確度0.1%,可輸入壓力、液位、溫度等信號,也可以作為數字接口使用。 |
||||
|
兩路三線制PT100鉑電阻輸入回路,可實現熱量計量功能(焓差法) |
|||||
|
輸出 |
電流信號(可選模塊):4~20mA,阻抗600Ω浮空,準確度0.1%。 頻率信號(可選模塊):1~9999Hz之間任選,OCT輸出。 脈沖信號:正、負、凈流量及熱量累計脈沖,雙路OCT輸出(其中1路脈沖寬度6~1000ms間可編程,默認200ms)。 報警信號:雙路OCT輸出,可選近20種源信號。 數據接口:隔離RS485串行接口。 |
||||
|
通訊協議 |
MODBUS協議、MBUS協議、FUJI擴展協議(兼容匯中公司流量計及水表通訊協議),推薦使用MODBUS-RTU協議或者MODBUS-ASCII協議 |
||||
|
其它功能 |
自動記憶前64日、前32個月、前2年的累積流量和工作狀態;自動記憶前16次上、斷電時間和流量并可實現自動或手動補加; 可編程定量控制器(可使用外部輸入信號或MODBUS指令啟動); 1個雙向串行接口可連接多個如4~20mA、數據記錄器等外部設備; 工作參數可固化到機內的FLASH存儲器中,上電時自動調出; 用戶能夠通過E-mail傳送來的代碼文件實現軟件升級 故障自診斷功能。 故障時間計時器。 |
||||
|
工作電流 |
50mA(不連接鍵盤顯示和蜂鳴器不響的條件下) |
||||
|
備用電流 |
使用CR2032,在24VDC斷電條件下保持10萬小時數據不丟失 |
||||
|
環境溫度 |
-10℃~70℃(大于此溫度范圍要求請與廠家聯系) |
||||
|
工作時間 |
連續 |
||||
|
版本號 |
WLV12 |
WLV13 |
WLV14 |
WLV15 |
|
|
電源 |
24VDC |
8~30VDC |
24VDC |
85~264VAC/24VDC |
|
|
尺寸(mm) |
Φ84 |
116×62 |
92×36 |
150×95 |
|
|
傳感器 |
外縛式 |
標準S1型,適用管徑DN15~100mm 標準M1型,適用管徑DN50~700mm 標準L1型,適用管徑DN300~6000mm 高溫S1H型,適用管徑DN15~100mm 高溫M1H型,適用管徑DN50~700mm 其它廠家的傳感器 |
|||
|
插入式 |
測量管道材質不限(不停產安裝)適用于管徑DN80以上。 |
||||
|
管段式 |
π型管段式:適用于管徑DN25~DN40,整機測量精度±0.5% 標準管段式:適用于管徑DN50~DN1000,整機測量精度±0.5% |
||||
|
信號電纜 |
專用SEYV75-2屏蔽雙絞線纜,出廠標配5米,特定場合單根可加長于500米(不推薦)。 |
||||
|
防護等級 |
IP68(可浸水工作) |
||||
|
可測管道 |
管材 |
鋼、不銹鋼、鑄鐵、PVC、銅、鋁、水泥管等一切質地密致管道,允許有襯里。 |
|||
|
襯材 |
環氧瀝青、橡膠、灰漿、聚丙烯、聚苯乙烯、聚酯、聚乙烯、硬質橡膠、膠木、聚四氟乙烯。 |
||||
|
內徑 |
15mm~6000mm(π型管段式內徑可小至2毫米) |
||||
|
直管段長度 |
上游≧10D,下游≧5D,距泵出口處≧30D。 |
||||
|
可測管道 |
種類 |
水、海水、酸堿液、食物油、汽、煤、柴油、原油、酒精、啤酒等能傳播超聲波的均勻液體。 |
|||
|
濁度 |
≦20000ppm,污水測時效果好,絕大多數污水管道可穩定測量。 |
||||
|
溫度 |
-40℃~160℃ |
||||
|
流向 |
可對正反向流量分別計量,并可計量凈流量。 |
||||
?
?
??液體流量計~?校驗用流量計
?★?用途:校驗管道內自來水的瞬時流量和累計流量、流速
?★??優勢:流量計小巧、輕便;方便攜帶;外貼式安裝;可以多次循環安裝,精度1.0,不用破壞管道。
?

?
更多詳細內容參考: 手持式超聲波流量計?http://m.xzlywl.com/chanpin/detail/131
?
?
售后與質保 ??
?
多欽儀表(上海)有限公司供應的所有產品:
所有產品質保2年;
免費提供電話咨詢、指導安裝調試等服務;
協商上門指導安裝、調試等事宜,只收取合理的差旅費用;
量大可以免費上門指導安裝、調試;
服務宗旨:不管產品使用多長時間,只要您找到我們,我們都會為您解決所有問題,直到滿意為止。相信我們從事流量計行業10多年的實踐經驗能為你帶來滿意的服務。
?
?
?
?